时间:2022-12-08 14:46来源:艺术设计系
11月26日,2022年全国院校室内设计技能大赛安徽省选拔赛在线上举行。来自全省多所中职、高职院校室内设计相关专业共108名选手参加了此次竞赛。
2022年全国院校室内设计技能大赛由中国室内装饰协会主办,以提升院校学生技能水平、培育工匠精神为主旨,以促进院校室内设计相关专业建设和教学改革、提高教育教学质量为导向,面向全国中职、高职、普通本科院校室内设计相关专业在校师生,覆盖室内设计相关专业群。大赛以实际项目为竞赛任务,重点考查参赛选手的设计基础、方案设计和设计表达等核心技能。
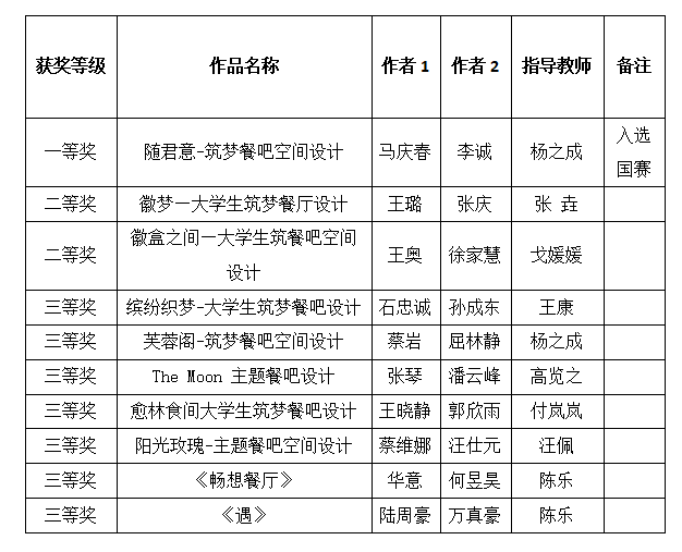
经过激烈角逐,伟德BETVLCTOR1946艺术设计系展示艺术设计专业选派的10支代表队表现出色,获一等奖1项、二等奖2项、三等奖7项,其中马庆春、李诚两位同学入选安徽省代表队,将代表安徽省参加全国总决赛。




编辑:杨滟
最新动态
-
12-08
关于2022年12月全国高校计算机水平...
-
12-08
伟德BETVLCTOR1946举办第一届“联展杯”社团风采...
-
12-07
学院召开思政课教师代表座谈会
-
12-06
伟德BETVLCTOR1946顺利举办“1+X”新媒体编辑职业...
-
12-06
喜报:机电信息系郝文慧同学荣获第...
-
12-06
伟德BETVLCTOR1946蝉联安徽省大学生职业规划设计...
-
12-05
经济管理系开展1+X幼儿照护职业技能...
-
12-05
关于2022年12月全国大学英语四六级...

